50 основных формул по физике
Основа изучения физики, заключается в изучении основных ее законов, формул, определений. В данном материале, мы подробно разберем основные разделы физики и ее формулы.
Основные формулы по электрике, подразделяются на следующие категории:
Формулы электрического тока
Электромагнитная индукция
Возникновение электрического тока, поля, поляризации. Изменение магнитного поля во времени или при движении в магнитном поле.
Ток индукции — процесс, вызванный электродвижущей силой. Основоположником является Майкл Фарадей. Величина индукции не зависит от изменения потока или самого магнитного поля.
Формулы:

Электромагнитные колебания/ Характеризуются изменениями напряжения в индукции магнитного поля.
К электромагнитным колебаниям относятся следующие значения:
- микроволны;
- радиоволны;
- рентген лучи и другие.
Основные формулы электромагнитных колебаний

Магнитное поле электрического тока
Действует на движущиеся заряды тела, обладающие магнитным полем. Это особенный вид материи, который осуществляет взаимодействие между зарядами или телами, у которых есть свойство магнитного поля.

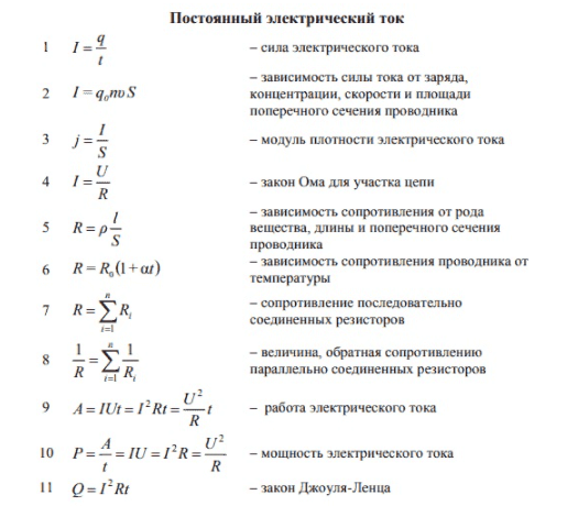
Постоянный электрический ток
Данный ток не изменяется, даже если меняет свое значение время и направление движения. Для тока характерны, наиболее известные законы физики: закон Ома, Джоуля-Ленца.
Электрические заряды можно наблюдать в:
- металах, а именно частицах свободных электронов;
- ионы, катионы в электролите;
- в различных газах в виде катионов;
- в вакуумной системе;
- полупроводники.

Электростатика
Возникает вследствие взаимодействия электрических частиц с друг другом. Все электростатические вычисления в основном отталкиваются, от закона Кулона.
Примером электростатики является: притяжение воздушного шара к шерсти или бумаги в принтере друг к другу.

Основные формулы раздела механики
Кинематика прямолинейного движения
Движение, при котором материальная точка за одинаковое время, совершает равное количество оборотов. Когда скорость материальной точки непостоянна, то в промежутки времени она изменяется на одну и туже величину.
Формулы:

Кинематика криволинейного движения
Направление скорости при данном движении всегда направлено по касательной, относительно траектории движения. Криволинейное движение, сумма прямолинейного движения и по окружностям различных радиусов. Изменение наблюдается и по направлению и величине значения.

Динамика
Основные причины изменения механического движения, являются основой изучения динамики. Данный раздел механики тесно связан с кинематикой и постоянно в решении задач с ней взаимодействует.

Статика
Статика занимается понятием нагрузки на тело, которое создают иные тела и момента силы. Решение задач по статике, выражается построением эпюр.

Гидростатика
Данному разделу, характерно изучение характеристик, связанных с понятием жидкости. Закон Паскаля, Архимеда, являются основой гидростатики.

Нет времени решать самому?
Наши эксперты помогут!
Контрольная
| от 300 ₽ |
Реферат
| от 500 ₽ |
Курсовая
| от 1 000 ₽ |
Формулы для определения: работы, энергии, мощности

Основные формулы термодинамики и молекулярной физики
Колебания и волны в физике
Раздел физики, занимающийся физическими явлениями. Которым характерны циклическим изменением величин в пространстве. Движение и состояние системы, повторяются во времени.

Основные формулы молекулярной физики
Данный раздел, согласно названию, изучает все что тесно связано с молекулярным строением тел. Для молекулярной физики характерно определение, как молярная масса.

Основные формулы термодинамики
Главным определение этого раздела, является понятие температуры и свойства, которые с ней связаны.

Основные формулы оптической физики
Основное определение для оптической — это свет. Все его основные свойства и характеристики. Его взаимодействие с различными веществами. Создание инструментов, для его использования.


Основные формулы элементов теории относительности
Теория, которая изучает пространственно-временные характеристики для физических, и не только, тел. Основателем считается, ученый Альберт Эйнштейн.

Основные формулы световых квантов

Заучить все перечисленные формулы, будет довольно непросто. Однако, изучить и запомнить основные из них, нужно обязательно. Большинство формул, выражаются одна с одной и если рассмотреть их внимательно, то можно без труда это понять.
Без простых основ, изучать физику, невозможно, потому что практически все разделы, так или иначе между собой взаимосвязаны.
Выполнение любых работ по физике
Популярные статьи
Общие сведения о понятии «сила веса»
Вес – это физическая сила, которая возникает при давлении на опору любой площади. Данная величина измеряется в Ньютонах (Н). Другое определение звучит так: «Сила веса – это воздействие тела на подвес или опору».
Общие сведения о понятии «сила веса»
Само понятие вес на практике встречается достаточно нечасто. Гораздо более популярными у физиков являются сила тела и масса. Однако в практической физике, частности в сопромате, значение величины воздействия на опору объектом является крайне важным. Его активно используют при расчетах параметров конструкций.
Значение определяется с использованием специальных пружинных весов, которые также могут быть задействованы в определении массы тела. В основе данного метода определения показателя лежит в сравнении масс тел, на которые в равной степени влияет сумма ускорений неинерциальных систем или ускорение свободного падения.
При взвешивании тела на пружинных весах такая величина ускорения свободного падения зачастую не берется во внимание, поскольку не оказывает существенного влияние на результат. Большее значение придается воздействию Архимедовой силы, если объекты имеют разную плотность.
Не стоит путать два разных понятия: масса тела и вес. Сила веса относится к векторным величинам, которые показывают, как тело будет действовать на опору при их контакте. Масса же является скалярной величиной, которая означать заряд поля гравитации или показывает меру инертности объекта. Соответственно такие величины имеют разные единицы измерения. Масса – это граммы или килограммы. Вес – это Ньютоны, то есть отношение площади к массе.
Сила веса — формула
Если брать инерционную систему отчета, где этот показатель отождествлен с силой тяжести, которая воздействует на него, то формула для расчета веса тела выглядит так:
Р=mg
где g- это ускорение свободного падения (часто берется 9,8 метров с секунду)
M – масса.
Однако у этой формулы есть один существенный недостаток – зависимость от значения гравитации земли. Соответственно g нельзя назвать константой. В разных точках планеты, как и на разной высоте над поверхностью земли, он будет отличаться. Как будет отличаться и конечный результат расчетов.
Именно этим и отличается сила тяжести и сила веса друг от друга. Значение не зависит от того находится ли тело в невесомости, в горах или на поверхности воды.
По такой же формуле рассчитывает сила тяжести. Основное отличие веса тела от силы тяжести — это то, что первое является воздействием непосредственно на сам предмет изучения. В то время как вес – это воздействие массы объекта.
Что такое невесомость?
Невесомость – это когда масса у тела есть, а вот вес отсутствует. Пример невесомости можно увидеть, если подбросить мяч или любой другой относительно легкий предмет в воздух. В момент, когда он еще не достиг высшей точки, и гравитация не вернула его назад, он находится в состоянии невесомости и соответственно ничего не весит.
Как меняется вес тела при подъеме и спуске
В качестве примера, как может изменяться вес одного того же объекта при разных условиях, возьмем тело в лифте, когда он поднимается вверх, опускается вниз и просто находится на одном месте в подвешенном состоянии.
Если в лифте нажата кнопка стоп, то эта скорость считается постоянной. Согласно первому закону Ньютона, в системе, где взаимодействие всех элементов скомпенсировано, тело, которое не меняет с течением времени своей скорости, пребывает в инерциальной системе отчета.
Как уже было сказано выше, система пребывает в равновесии, а значит, формула механизма компенсации будет выглядеть следующим образом:
N-mg=0
где N – это модуль силы реакции опоры, который равняется весу, то есть N=P.
Преобразуем для того, чтобы получить формулу как найти силу веса
N=mg
Таким образом, в случае нахождения в состоянии покоя показатель равен силе тяжести.
Что же происходит, когда лифт приходит в движение и начинает подниматься или же наоборот опускаться?
В этом случае сила тяжести не равняется весу, в виду большего количества факторов, оказывающих влияние. Система подчиняется следующей пропорции:
N-mg=ma
где а – это ускорение материальной точки, в данном случае тела.
Если лифт наоборот начинает опускаться, то формула выглядит следующим образом:
N-mg=-ma
В результате, если лифт пришел в движение по направлению к верхним этажам, то вес тела, он же модуль силы реакции опоры, высчитывается следующим образом:
N=ma+mg= m(a+g)
В этом случае к воздействию гравитации прибавляется еще и воздействие самого тела на пол лифта, когда он его поднимает наверх. Показатель в таком случае больше, чем в состоянии покоя.
Если лифт направляется к более нижним этажам, то формула расчета выглядит следующим образом:
N=mg-ma = m(a-g)
В подобной ситуации значение наоборот снижается.
Данный эксперимент можно повторить дома легко и без усилий. Достаточно только иметь в своем распоряжении напольные весы и доступ к лифту.
Необходимо положить весы на максимально ровный участок пола лифта. Встать на них. Запомнить свой вес, затем нажать кнопку, чтоб поехать на верхние этажи, а потом тоже нажать, но чтоб вернуться назад.
Что такое перегруз
Данное явление возникает, если сила тяжести меньше, чем вес тела. Подобное явление знакомо людям, управляющими скоростными истребителями, и космонавтам. В этом случае, а намного больше, чем g.
В таком случае можно преодолеть гравитацию, но тело, как и его опора, будут испытывать серьезные нагрузки.

.webp)



